更多
APP下载
合作
商城
签到

互动论坛 聊天灌水 2026涉嫌诈骗罪量刑,全按新规处理!。诈骗罪量刑有了更明确的细化标准!

[复制链接]
  • TA的每日心情
    开心
    2025-4-1 17:22
  • 签到天数: 1 天

    14

    主题

    203

    伯币

    236

    积分

    Zzy新手村

    积分
    236
    发表于 5 天前 | 显示全部楼层 | 阅读模式
    photo_2026-01-29_17-05-24.jpg


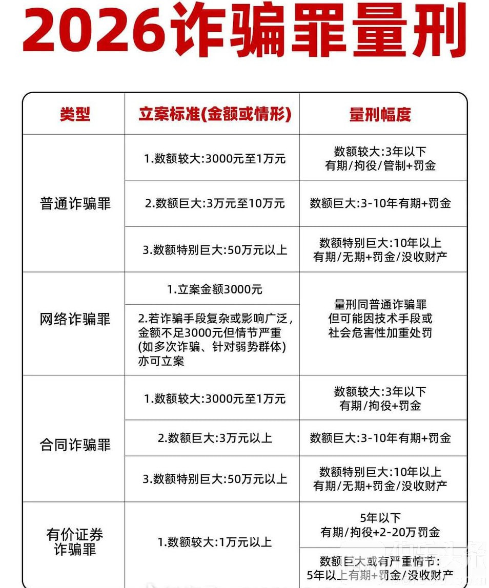
    今天用大白话把核心标准讲透,从立案金额到量刑档次,再到能从轻、从重的关键情节

    🌟 先划重点:立案金额不是全国一刀切
    根据最新司法解释,诈骗罪立案核心看“数额”,但各省会结合经济情况调整具体标准,常见起点如下:

    - 普通诈骗:多数地区6000元起刑(比如河南5000元、四川5000元),经济发达地区(北京、上海)提高到1万元;
    - 电信网络诈骗:门槛更低,3000元就可能立案,3万元就是“数额巨大”,处罚更严。
    ·
    📊 2026诈骗罪核心量刑档次
    1. 数额较大(入门级,3年以下):
    普通诈骗6000元-10万元、电信网络诈骗3000元-3万元,处3年以下有期徒刑、拘役或管制,并处或单处罚金。比如诈骗8000元,基准刑期大概在拘役3个月到1年有期徒刑之间,每多骗1500元左右,刑期可能增加1个月。

    2. 数额巨大(情节较重,3-10年):
    普通诈骗10万元-50万元、电信网络诈骗3万元-50万元,处3年以上10年以下有期徒刑,并处罚金。以5万元为量刑起点(部分地区),每多骗6000元,刑期可能增加1个月;要是有组织电信诈骗、冒充国家机关人员诈骗等情节,刑期还会加重。
    3. 数额特别巨大(情节严重,10年以上/无期):

    普通诈骗和电信网络诈骗均为50万元以上,处10年以上有期徒刑或无期徒刑,并处没收财产。以50万元为起点,每多骗5万元,刑期可能增加1个月,情节特别恶劣的可判无期

    ✅ 这些情况能从轻处罚,甚至争取不起诉
    1. 案发后主动退赃退赔,还清所有欠款并取得被害人谅解;
    2. 初次作案、主观恶性小,且是因生活所迫诈骗的;
    3. 主动认罪认罚,配合办案机关调查的;
    4. 诈骗近亲属财物,获得谅解的,大概率可不按犯罪处理
    ·
    💌 家属应对总结:亲人涉诈骗罪被拘留,别慌!按这几步来

    1. 先锁定拘留地点:优先等24小时内公安机关送达的《拘留通知书》;未收到就带户口本、结婚证等亲属证明,到当地派出所查询或联系办案机关索要;
    2. 后续理性推进:确定地点后,可按前文建议,协助落实退赃退赔、督促亲人认罪认罚,必要时委托专业律师介入,精准维护合法权益
  • TA的每日心情
    开心
    5 天前
  • 签到天数: 3 天

    0

    主题

    82

    伯币

    88

    积分

    Zzy新手村

    积分
    88
    发表于 5 天前 | 显示全部楼层
    3000以上就是大额了
  • TA的每日心情
    开心
    3 天前
  • 签到天数: 3 天

    0

    主题

    61

    伯币

    78

    积分

    Zzy新手村

    积分
    78
    发表于 3 天前 | 显示全部楼层
    小心点,还回国吗
  • TA的每日心情
    开心
    3 天前
  • 签到天数: 2 天

    0

    主题

    65

    伯币

    77

    积分

    Zzy新手村

    积分
    77
    发表于 3 天前 | 显示全部楼层
    没进国家口袋,整不死你
  • TA的每日心情
    开心
    前天 14:06
  • 签到天数: 1 天

    0

    主题

    24

    伯币

    29

    积分

    保关刚入境

    积分
    29
    发表于 前天 19:33 | 显示全部楼层
    狗推慌不慌

    发表回复

    您需要登录后才可以回帖 登录 | 立即注册

    本版积分规则

    快速回复 返回顶部 返回列表